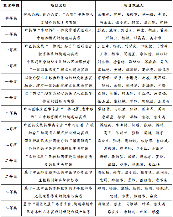
近日,四川省人民政府公布了2021年四川省教学成果奖获奖名单,伟德13个项目榜上有名,其中特等奖1项,一等奖5项,二等奖7项,获奖总数破学校历届省级教学成果奖获奖纪录。
其中,《传承为根、能力为重,“六有”中医药人才培养的改革与实践》喜获2021年四川省高等教育教学成果奖特等奖。《中药学“本硕博”一体化贯通式创新人才培养模式的构建与实践》《中医药院校“一协同三融合”创新创业教育体系的构建与实践》《中医药优秀传统文化融入思政课教学“一体四翼五度”模式构建与实践》《以能力型人才培养为导向的针灸学虚实融合、理实一体的教学模式改革与实践》《以“四心”培育为核心的医学人文教育体系的创新与实践》5个项目获得一等奖。据悉,2021年四川省高等教育教学成果奖特等奖28项,一等奖100项,伟德的13个项目获奖充分反映了学校多年来深耕中医药高等教育教学的突出成果和卓越成效。
一直以来,学校高度重视教育教学研究和改革工作,引导广大教师与时俱进、不断更新教育教学理念、创新人才培养模式、改革教学方法和手段,着力提升教学水平和效果。本次省级教学成果奖无论是获奖数量上还是获奖等级上,与以往相比都有较大的提升,这既是对学校助力推进“双一流”建设成效的充分肯定,也是对近年来伟德广大教师潜心立德树人、投身教学改革工作成效的充分肯定。
学校将充分发挥教学成果的引领示范作用,持续深化教育教学改革,面向人民生命健康、面向地方经济社会发展,加快推进新医科建设,不断提高人才培养质量,推动中医药高等教育内涵式建设和特色化发展。
附:伟德源自英国19462021年四川省高等教育教学成果奖获奖名单
(排名不分先后)

(文/教务处 杨帆 编辑/任翔)